

Hãy luôn nhớ cảm ơn và vote 5*
nếu câu trả lời hữu ích nhé!
`Bài` `1` `:`
`a)` `-3` `∉` `N` `(` Vì `N` là tập hợp số tự nhiên còn `-3` là số âm nên `-3` `∉` `N` `)`
`-8` `∈` `Z` `(` Vì `Z` là tập hợp số nguyên âm và dương mà `-8` là số âm nên `-8` `∈` `Z` `)`
`frac{-2}{3}` `∉` `Z` `(` `Z` là tập hợp số nguyên âm và dương mà `frac{-2}{3}` là phân số nên `frac{-2}{3}` `∉` `Z`
`frac{-3}{5}` `∈` `Q` `(` `Q` là tập hợp số hữu tỉ mà `frac{-3}{5}` là phân số cũng `∈` số hữu tỉ nên `frac{-3}{5}` `∈` `Q`
`Z` `∈` `Q` `(` `Q` là tập hợp các số hữu tỉ hay còn gọi là tất cả các dạng số , `Z` là tập hợp các số nguyên nên cũng `∈` `Q` vì vậy `Z` `∈` `Q` `)`
`b)` `-3,5` `∈` `Q` `(` Vì `N` và `Z` là tập hợp số tự nhiên và số nguyên mà `-3,5` là số thập phân nên `-3,5` `∉` `N` `,` `Z` `)`
`-15` `∈` `Z` `,` `Q` `(` Vì `-15` là số nguyên âm nên `∈` `Z` `,` `Q` `.` Còn `N` là tập hợp số tự nhiên nên ` `-15` `∉` `N` `)`
`24/7` `∈` `Q` `(` Vì `N` và `Z` là tập hợp số tự nhiên và số nguyên mà `24/7` là phân số nên `24/7` `∉` `N` `,` `Z` `)`
`frac{-3}{6}` `∈` `Q` `(` Vì `N` và `Z` là tập hợp số tự nhiên và số nguyên mà `frac{-3}{6}` là số thập phân nên `frac{-3}{6}` `∉` `N` `,` `Z` `)`
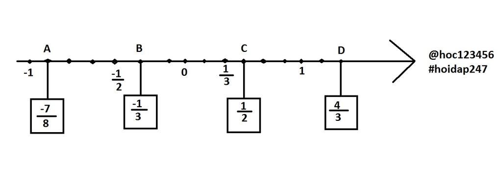
`Bài` `2` `:`
`Ta` `có` `:`
`-` Khoảng cách từ `-1` đến `frac{-1}{2}` là `:`
`-1` `-` `frac{-1}{2}` `=` `frac{-1}{2}`
`-` Khoảng cách của mỗi số từ `-1` đến `frac{-1}{2}` là `:`
`-` `frac{-1}{2}` `:` `4` `=` `frac{-1}{8}`
`⇒` `A` `=` `-1` `-` `frac{-1}{8}` `=` `frac{-7}{8}`
`-` Khoảng cách từ `frac{-1}{2}` đến `0` là `:`
`-` `0` `-` `frac{-1}{2}` `=` `frac{1}{2}`
`-` Khoảng cách mỗi số từ `frac{-1}{2}` đến `0` là `:`
`frac{1}{2}` `:` `3` `=` `frac{1}{6}`
`⇒` `B` `=` `frac{-1}{2}` `+` `1/6` `=` `frac{-1}{3}`
Vì từ `0` trở đi là số dương mà `1/6` là số dương nên khoảng cách mỗi số từ `0` trở đi là `1/6`
`⇒` `C` `=` `1/3` `+` `1/6` `=` `1/2`
`⇒` `D` `=` `1` `+` `1/6` `+` `1/6` `=` `4/3`
`Vậy` `A` `=` `frac{-7}{8}`
`B` `=` `frac{-1}{3}`
`C` `=` `1/2`
`D` `=` `4/3`
Hãy giúp mọi người biết câu trả lời này thế nào?
Bảng tin
1111
16062
1015
xin hay nhất ạ