Vui lòng chỉ chọn một câu hỏi
Hoidap247.com Nhanh chóng, chính xác
+
Danh mục mới
157
5086
82
Hãy luôn nhớ cảm ơn và vote 5* nếu câu trả lời hữu ích nhé!
99
2004
55
Đáp án:
Nhớ cho 5* và ctlnh
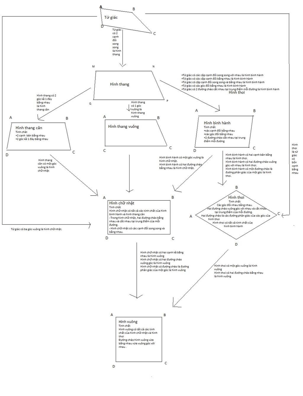
hình bên dưới
Giải thích các bước giải:
phóng to ra nhé bạn
Hãy giúp mọi người biết câu trả lời này thế nào?
367
4225
176
Bảng tin
Gửi yêu cầu Hủy